Instance Verification Kit (IVK)
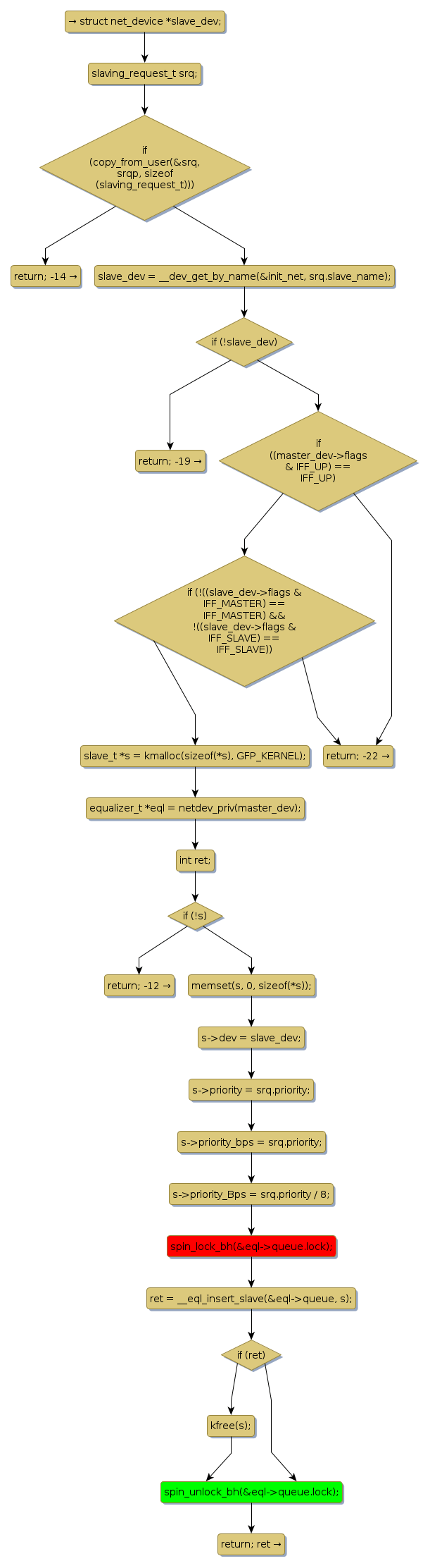
spin lock @ [11476+31+/linux-3.19-rc1/drivers/net/eql.c]
Instance Signature: lock
|
The Matching Pair Graph:
|
|
Function Name
|
Control Flow Graph (CFG)
|
Events Flow Graph (EFG)
|
Source Correspondence
|
|
eql_enslave
|
|
|
[10703+11+/linux-3.19-rc1/drivers/net/eql.c]
|